英国威廉集团官网
化工实验教学中心
中心介绍
实验设备
师资队伍
实验教学
实验室管理
学生竞赛
成果展示
示范辐射
当前位置:
首页
>>
实验教学中心
>>
化工实验教学中心
>>
实验教学
>>
正文
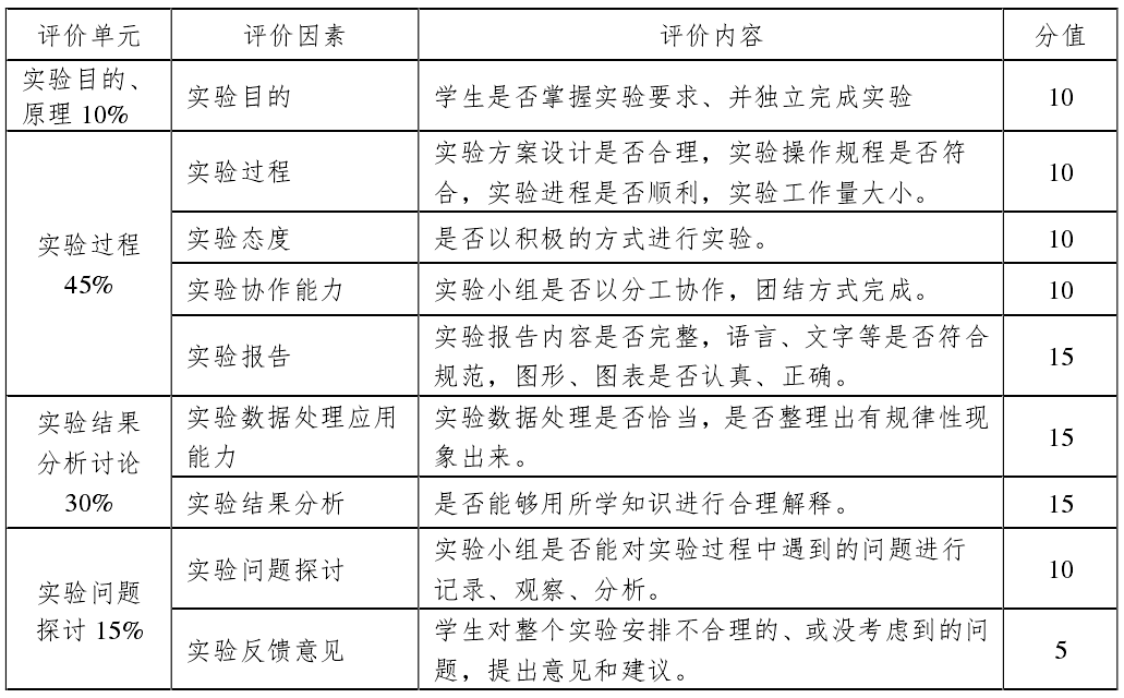
化工实验考核综合评定表
2017-05-06 02:52
上一条:实验教学方法
下一条:化工实验教学体系
【
关闭窗口
】
版权所有:英国·威廉希尔(WilliamHill)集团有限公司-官方网站
地址:延安市杨家岭
电话:0911-2650317
Email: www.ahssfcw.com